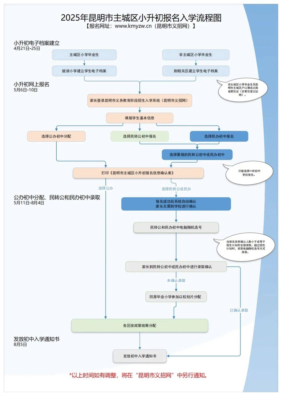
小升初网上报名的注册流程可能因地区和学校而异,但大致流程相似。以下是一个基本的流程供您参考。
1、打开招生网站或相关教育部门网站,找到小升初报名入口。
2、在报名页面中,选择所在地区或学校,填写学生基本信息,包括姓名、性别、身份证号等。
3、创建账号并设置密码,填写注册信息,确保信息准确无误。

4、提交注册信息后,等待系统审核,审核通过后,可以登录账号。
5、在报名时间内,进入报名系统,填写学生的详细信息,如家庭住址、监护人信息等。
6、选择志愿学校,注意要仔细阅读学校的招生政策。
7、核对所有信息,确认无误后提交。
8、在线支付报名费用(如果有),注意支付时间和方式。

9、打印报名表并妥善保存,以备不时之需。
10、关注报名结果公布时间,及时查询。
具体的报名时间、报名流程、所需材料等信息,请家长及时关注当地教育部门或相关学校的官方公告,以确保不错过任何重要信息,以上信息仅供参考,建议以当地教育部门或学校的官方公告为准。
TIME
